2026年1月14日,澳门新葡京网址 作物疫霉功能基因研究与利用团队在《Science Advances》上发表了题为“Reversible phase dynamics of PsAF5 regulate mitophagy to balance redox levels in Phytophthora sojae”的研究论文。澳门新葡京网址 博士研究生陈金珠和已毕业博士研究生李文浩为论文的共同第一作者,刘西莉教授和苗建强青年教授为共同通讯作者。该研究揭示了大豆疫霉PsAF5蛋白作为氧化还原信号的感受器,能够灵敏地感知并通过自身“液-液相分离”响应细胞内氧化还原状态的变化,调控线粒体自噬的开/闭,进而平衡细胞氧化还原稳态的分子机制。该项研究率先建立了还原条件下蛋白质相分离与线粒体自噬之间的内在关联,为深入理解氧化还原依赖性相分离在细胞应激响应中的核心作用提供了重要的理论依据。

氧化还原稳态对于维持生物体正常的细胞功能至关重要。前期研究已证实,大豆疫霉中含有ANK和FYVE结构域的蛋白PsAF5作为线粒体内膜自噬受体PsPHB2的配体,通过介导PsPHB2与PsATG8的互作,进而调控活性氧诱导的线粒体自噬(Li et al., 2024)。然而,PsAF5调控细胞内氧化还原动态平衡的分子机制仍未完全被阐明。
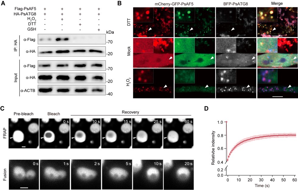
该研究通过蛋白互作检测和荧光共定位观察发现,活性氧处理能够显著增强PsAF5与PsATG8的互作与共定位进而增强大豆疫霉线粒体自噬水平。而在还原剂DTT处理条件下,PsAF5介导的大豆疫霉线粒体自噬水平显著减弱,并且PsAF5在胞质中形成不具膜结构特征的点状聚集体。FRAP及液滴融合试验显示,PsAF5可以发生液–液相分离(图1)。进一步体外试验证实,PsAF5的相分离过程具有良好的氧化还原可逆性,DTT处理能够促进其相分离,而H₂O₂处理显著抑制其相分离。

图1 PsAF5在还原条件下形成凝聚体
质谱分析发现,PsAF5的FYVE结构域中含有7个半胱氨酸残基,其中4个位点(C235/C251/C259/C281)的突变显著增强PsAF5的相分离能力,并导致PsAF5与PsATG8的互作和与线粒体定位消失(图2)。综上,在还原条件下,PsAF5通过相分离形成细胞质凝聚物,减弱其介导的线粒体自噬;在氧化条件下,PsAF5与PsATG8的互作增强,进而促进线粒体自噬的发生(图3)。PsAF5作为一个氧化还原敏感的传感器,通过相分离调控线粒体自噬的开/闭,进而平衡细胞氧化还原稳态,使大豆疫霉能够有效适应寄主细胞内氧化还原的波动,以维持其正常侵染和致病。

图2 PsAF5的半胱氨酸突变后发生相分离从而减弱其介导的线粒体自噬
该研究从“感知胞内氧化还原波动—驱动液–液相分离形成凝聚物—调控线粒体自噬开/闭—维持细胞氧化还原稳态”全新视角,揭示了大豆疫霉PsAF5响应细胞内氧化还原状态的变化,介导线粒体自噬调控、平衡细胞氧化还原稳态的分子机制。研究结果不仅拓展了学界对FYVE蛋白功能调控机制的新认识,更是率先建立了还原条件下蛋白质相分离与线粒体自噬之间的内在关联,为深入理解和解析氧化还原依赖性相分离在细胞应激响应中的核心作用提供了新思路。

图3 PsAF5作为氧化还原传感器减轻还原性应激和调控线粒体自噬
澳门新葡京网址 彭钦副教授、代探副教授和博士生研究生朱宏伟均参与了该研究工作。该研究得到了国家自然科学基金项目的资助(32102262)。
原文链接://www.science.org/doi/10.1126/sciadv.adz2785.
编辑:刘小凤
审核:赵 磊